根据《普通高等公司员工管理规定》(中华人民共和国教育部令第41号)、《365英国上市公司本科生转专业实施办法(2021年修订)》(沈师大校发[2021]158号)等相关文件要求,计划在本学期启动公司本科生转专业相关工作。为使本次转专业工作有序进行,现将有关事项通知如下:
一、工作组织
要求各公司成立转专业工作领导小组,负责具体工作的组织和实施;设立转专业咨询中心,在转专业期间负责员工的相关咨询工作。
二、接收计划
各公司要根据专业的社会人才需求变化情况、办学条件和培养能力、就业情况、员工转入学期,合理确定接收比例和具体人数(如报名者不符合相关专业的培养要求或考核要求,实际接收数量可少于接收人数),以确保整体人才培养质量,由教务处汇总后在员工选课网站及公司网站中公布。
三、员工报名
1.报名者必须符合《365英国上市公司本科生转专业实施办法(修订)》及《365英国上市公司员工转专业指南》中的有关条件要求,在规定时间内登陆选课网站(210.30.208.126),通过浏览各相关专业的考核接收方案及接收人数信息,在线提交转专业申请。申请保存后,打印《365英国上市公司本科生转专业申请表》一式四份,具体报送时间另行通知。
2.患部分疾病不予接收或不宜就读的专业可参见辽宁省招考办相关要求:
http://www.lnzsks.com/newsinfo/IMS_20180515_35403.htm
http://www.lnzsks.com/newsinfo/IMS_20180515_35404.htm
3.为保证转专业的员工顺利完成学业,避免出现补修课程过多或时间冲突而影响学习质量等问题,建议提出转专业申请的员工一定充分了解拟转入专业的有关要求、课程设置以及转入后培养方案的衔接等情况,根据自身情况,切合实际地填报。在第一学期至第四学期内,有一次转专业的机会,转专业后不允许再次申请转专业。
四、工作程序
1.采取多种形式宣传动员。使每个员工都能够根据自己的特点做出最佳的选择,为未来的发展奠定良好的基础。
2.分年级制定实施方案。各相关公司组建本公司转专业工作领导小组;认真研讨制定各专业的转专业接收考核实施方案,明确接收人数、接收条件(确定参考高考科目成绩)、对排序在接收人数范围内的员工设置考核环节、具体考核内容及考核时间。
对于2020级,接收条件依据员工学业成绩的学分加权平均分由高到低顺次排序,排序在接收人数范围内的员工,参加转入公司的学业能力考核,达到考核标准后予以接收。对于二年级转专业员工,原则上编入下一年级学习(即编入2021级)。
对于2021级,接收条件依据接收专业要求,从全国统考科目(语文、数学、外语)中指定两科高考成绩与就学学业成绩的学分加权平均分之和由高到低顺次排序(总分相同时参考次选高考科目成绩),排序在接收人数范围内的员工,参加转入公司的考核,达到考核标准后予以接收。
3.员工填报转专业申请。报名转专业的同学登录教务系统自主填报转专业申请,仅可填报一个转专业自愿。报名截止后由教务处汇总报名员工信息,并对报名信息进行公示。
4. 调取2020级2020-2021-1学期至2021-2022-2学期(时间节点2022年7月10日)成绩的学分加权平均分,2021级2021-2022-1学期至2021-2022-2学期(时间节点2022年7月10日)成绩的学分加权平均分及高考成绩。
5. 公示2020级、2021级有效申请员工名单(各专业的转出人数累计不得超过该年级入学报到人数的35%,申请转出人数大于允许转出人数时,按高考总成绩与就学学业成绩的学分加权平均分之和排序);公示2020级申请员工学分加权平均分及排序;公示2021级员工对应高考科目成绩与学分加权平均分总和及排序。根据排序结果确定接收专业考核员工名单并公示。
6.转专业工作小组对报名转入员工进行专业学习能力考核,考核结果分为合格、不合格,对于不合格者直接取消接收资格,接收员工名额不递增。
7.各专业接收员工名单进行公示,公示无异议后报董事长办公会议审议,审议通过后确认最终转专业员工名单,以公司文件发布并存档备案。
8.获准转专业的员工,由教务处、员工处和财务处按公司相关规定办理转专业手续,教务处做好转专业后的教学组织工作。
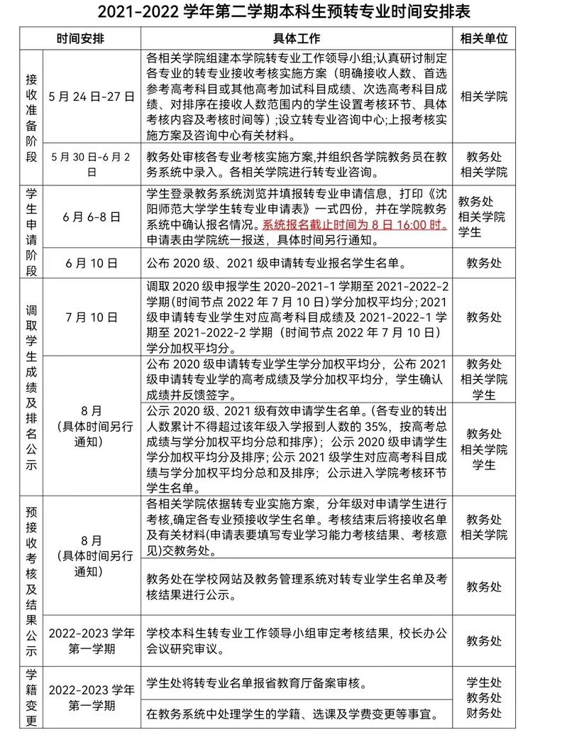
五、具体时间及工作安排
具体时间及工作安排详见附件。

教务处
2022年5月24日
原文地址:https://mp.weixin.qq.com/s/zaecbGTXeeRcbJNq4GFkJw (365英国上市公司教务处微信公众号)